磁致伸缩位移传感器数字化处理系统的硬件结构如下图所示。由于磁致伸缩位移传感器采用符合工业控制标准的4~20mA电流环输出的形式,故需要先把传感器的输出电流信号转换为电压信号,再采集出来进行A/D转换,然后输出给单片机进行信号处理以及通信处理,最后将理想的传感器信号以二进制方式传送给液晶显示屏和PC机。
1、电流环转换电压信号电路
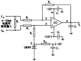
磁致伸缩位移传感器采用的是4~20mA电流环信号传输方式,因为电流环信号与电压信号相比不易受噪声干扰,并且电流值不受线电阻的影响,信号衰减小。电流环转换电压信号电路主要基于一个差动式输入的放大器电路,如下图所示,运算放大器选用OP07.它温漂小,阻抗低,吸收电流大,精度高。另外,还采用了一个LM385Z-2.5V电路,该电路符合National Semiconductor的低功耗二端带隙基准,工作电流为20μA~20mA,动态电阻0.6Ω,其长期稳定性及温度特性良好。用此电路可产生高精度、高稳定度的参考电压-2.5V。它与放大器联合使用,可以使输入信号在放大器输出的2.5~12.5V基础上精确地偏移2.5V。即输出Vo变为0~10V,与A/D转换器件的电压输入范围达到一致。
2、A/D采样转换电路
采用Analog Device公司的12位AD转换器-AD1674。该芯片在功能上与常用的AD574A兼容,但它的转换速度更快,一个转换周期只需10μs,而且自带有采样保持电路SHA及三态输出缓冲器,可直接与单片机接口,用它来采集变化速度较快的传感器输出信号是非常合适的。另外,A/D转换电路是模拟信号与数字信号的典型混合体。在数字信号前沿很陡、频率较高的情况下,数字信号可通过印刷电路板线间的分布电容耦合到模拟信号输入端而引起干扰。在印刷板布线时应使数字信号和模拟信号远离,或者将模拟信号输入端用地线包围起来,以降低分布电容耦合和隔断漏电通路。
3、单片机信号处理电路
单片机选用ATMEL公司基于CMOS工艺的8位微处理器89C4051.与MCS-51产品系列的指令完全兼容,片内含有4kb的FlashEPROM,它最突出的特点是:芯片体积小,只有20个引脚,特别适合于小型化系统的设计。另外,AT89C4051价格便宜,性价比较高。
89C4051是系统硬件实现数字化处理的核心部分,它的主频工作在11.0592MHz,包括有一个外围复位电路。主要用于完成控制A/D转换、信号处理、向主机和LCD以串行方式发送数据等几个方面的功能。用单片机的P3口作为A/D转换及通信的控制线。在读取A/D转换值时,直接用P1口分两次读入12位A/D转换值。
4、远程通信电路
本系统中单片机和PC机之间进行串行通信,采用RS-422/RS-485串行标准进行点对点的通信连接,可以实现远程通信传输,满足工业现场的要求,在波特率为9600时,传输距离可达1200m。MAXIM公司生产的MAX491芯片,可直接将单片机和PC机输出的TTL电平转换为RS-422电平。并且通过对MAX491芯片进行简单的跳线连接设置,还可方便地实现TTL电平到RS-485的电平转换,用RS-485串行标准进行通信时,能实现多点对多点的通信,传输距离可以更远。因此,使用MAX491能在RS-485和RS-422串行标准之间随意切换,使单片机能够以两种不同的通信标准向PC机传输二进制的数字化测量数据,如下图所示,方便用户的选择。用MAX232芯片可以实现RS-232接口标准,只是通信距离受限制,在速率小于20kb/s时,传输距离仅为15m。
5、液晶显示电路
采用专用的8位串行输入段码式液晶显示模块,显示单片机输出的二进制位移测量值,方便技术人员实时监测传感器的输出变化。



微信扫一扫