脉冲驱动电流作用于磁致伸缩材料波导丝两端后,在波导丝前端缠绕感应线圈。值得注意的是,磁致伸缩位移传感器感应线圈匝数对回波信号的幅值有较大影响,线圈匝数越多,信号幅值越大;但当匝数增加过多时,杂波信号幅值也会增大,信号信噪比会反而下降。
由于感应线圈产生的感应电动势为mV级,回波信号十分微弱。因此,回波信号调理电路主要包括信号放大滤波及时刻鉴别电路,将微弱的感应信号放大、滤波,并处理得到稳定的时间停止信号。
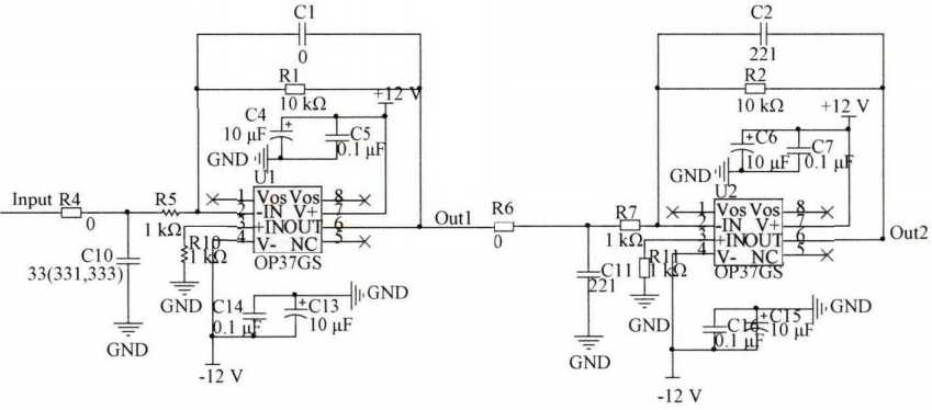
1、回波信号放大滤波电路
本文设计的回波信号放大滤波电路共4级。前两级如下图所示,均为有源反向放大滤波电路,每一级将信号放大10倍,与此同时,电容C₁、C₂、C₁₀与C对信号起到了低通滤波的作用。
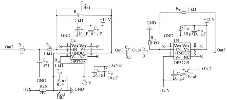
检测线圈的感应电动势为mV级,至少需放大1000倍。与此同时,为防止过零时刻鉴别法在时刻鉴别时产生误鉴别脉冲,如下图所示,与前两级有源放大滤波电路有所不同的是,第三级为反向放大减法电路,第四级为同相放大电路。
第三级反向放大减法电路,在将回波信号放大的同时,通过减法将信号基线从0V减至负供电电源。在此基础上,继续增加减法电压值,由于信号饱和,可将原0V以上的非有用小波信号完全消除。第三级与第四级间采用电容耦合的方式连接,将信号基线重新调整回0V。第四级同相放大电路对完全消除杂波的回波信号进一步放大,便于后续进行时刻鉴别。
2、时刻鉴别电路
本文采用过零时刻鉴别法对回波信号进行时刻鉴别,将脉冲信号的峰值点作为时间测量的停止时刻。解决脉冲幅值变化带来的时间游动误差,还可有效地克服波形畸变和噪声带来的误差。
过零时刻鉴别电路如图10所示,由C₂₅及R₂1构成了高通容阻滤波器即微分电路,将信号峰值点转换成下降沿零点。再通过由一个高速比较器构成的过零比较器实现零点检测。
在实际调试过程中,过零比较电路的信号输出稳定性较差。因此适当提高比较器的比较电平,可提高系统稳定性。鉴于过零时刻鉴别原理的限制,比较电平应当尽可能接近0V。


微信扫一扫